|
為推動“十四五”時期我國印刷業高質量發展,有力推進印刷強國建設,根據《中華人民共和國國民經濟和社會發展第十四個五年規劃和2035年遠景目標綱要》、“十四五”文化發展規劃、《出版業“十四五”時期發展規劃》等,編制本規劃。 印刷業具有鮮明的意識形態屬性和市場屬性,承擔著鞏固陣地、傳承文化、服務人民的重要職責!笆濉睍r期,印刷業以新發展理念為引領,加快“綠色化、數字化、智能化、融合化”發展,完成了“十三五”規劃的目標任務。產業規模持續擴大,產值總量位居世界第二位;質量效益不斷提升,勞動生產率穩步提高;產業布局優化調整,北京、長三角、珠三角等區域印刷業深化改革全面發力;結構調整效果明顯,規模以上重點印刷企業產值占比超過60%;新舊動能逐步轉換,數字印刷年復合增長率超過30%;有效應對新冠肺炎疫情等風險挑戰,印刷保障支撐工作堅強有力。國家新聞出版署創立并舉辦三屆中國印刷業創新大會,打造統攝發展的政治陣地和協同創新的服務平臺。經過五年持續奮斗,我國印刷業綜合實力、產業韌性、服務大局大事能力躍上新臺階,為加快建設印刷強國奠定了良好基礎。 當前和今后一個時期,我國仍處于重要戰略機遇期,機遇和挑戰都有新的發展變化。印刷業作為我國出版業的重要組成部分、社會主義文化繁榮興盛的重要推動力量和國民經濟的重要服務支撐,必須深刻把握進入新發展階段的新特征新要求,努力破解發展不平衡不充分的突出問題,全面深化改革、增強創新能力,加強統籌協調、保障文化安全,善于在危機中育先機、于變局中開新局,推動印刷業高質量發展。 一、總體要求 。ㄒ唬┲笇枷 以習近平新時代中國特色社會主義思想為指導,深入貫徹落實黨的十九大和十九屆歷次全會精神,貫徹落實全國宣傳思想工作會議精神,聚焦舉旗幟、聚民心、育新人、興文化、展形象的使命任務,圍繞立足新發展階段、貫徹新發展理念、構建新發展格局,以推動印刷業高質量發展為主題,以深化印刷業供給側結構性改革為主線,以改革創新為根本動力,以滿足人民日益增長的美好生活需要為根本目的,堅持穩中求進、進中育強,統籌產業發展和陣地安全,深入實施品牌、重大項目、先進產業集群、融合發展、走出去、人才興業六大戰略,加快構建優質產能供給、技術先進安全、綠色融合開放的產業體系,推動構建以國內大循環為主體、國內國際雙循環相互促進的新發展格局,加快推進印刷強國建設。 。ǘ┗驹瓌t ——堅持黨的全面領導。堅持和完善黨領導印刷業發展的體制機制,牢牢掌握印刷工作領導權,確保印刷業發展始終堅持正確方向,更好承擔舉旗幟、聚民心、育新人、興文化、展形象的使命任務。 ——堅持新發展理念。把新發展理念貫穿印刷發展全過程和各領域,堅持綠色化、數字化、智能化、融合化發展方向,堅持新舊動能轉換,推動形成產業鏈供應鏈優化升級和生態環境持續改善的良性循環,構建產業發展新格局。 ——堅持把社會效益放在首位、社會效益和經濟效益相統一。構建落實正確政治方向、出版導向、價值取向的體制機制,深化印刷業供給側結構性改革,不斷擴大優質產品服務供給,更好滿足人民文化需求、增強人民精神力量。 ——堅持系統觀念。統籌發展與安全,統籌印刷產能供給與技術進步,綜合設計制度政策,組織開展協同創新,防范化解印刷業重大風險挑戰,加強治理體系和治理能力現代化建設,增強產業發展活力和韌性。 。ㄈ┠繕巳蝿 展望2035年,我國將建成文化強國,也必將建成印刷強國。我國印刷業產值規模躍居全球首位,綜合實力和產業韌性進入世界前列。創新驅動有效發揮,產業鏈供應鏈關鍵核心技術穩步升級、安全可控。綠色發展成為常態,形成產業提質增效和生態環境改善的良性循環。競爭優勢明顯增強,培育若干個具有全球影響力的先進產業集群和一批具有主導地位的領軍企業。 錨定2035年遠景目標,“十四五”時期我國印刷業發展主要目標是: ——規模效益穩步提高。到“十四五”時期末,印刷業總產值超過1.5萬億元,人均產值超過65萬元。數字印刷、印刷智能制造、印刷互聯網平臺、功能性包裝印刷、綠色技術材料等新動能持續增強。 ——產業結構持續優化。規模以上重點印刷企業產值比重達到65%,國家印刷示范企業和細分領域單項冠軍企業增長引擎作用更加明顯。出版物印刷產值比重保持穩定,主題出版保障能力和應急保障能力大幅提升。 ——創新能力明顯增強。噴墨數字印刷關鍵核心技術設備研發取得突破,印刷智能制造、新材料深入推廣應用。印刷與出版、印刷服務與裝備制造、實體生產與信息平臺等融合發展鞏固提升,打造若干新型協同創新的服務平臺。 ——區域布局更加均衡。鍛造東部先進產業集群競爭優勢長板,擴大中部地區承接優質產能轉移能力,補齊西部地區特色產能升級短板,推動數字技術賦能產業轉型升級,形成點線面結合、東中西互補、數字化貫通的區域布局。 ——國際合作拓展深化。統籌推進重要展會論壇建設,打造若干對外開放新高地。堅持需求“引進來”和產能“走出去”并重,保持對外加工貿易穩步增長。深化標準、技術、文化交流合作,增強我國印刷業的影響力和話語權。 二、擴大優質印刷產品和服務供給 全面深化產業改革發展,把提高印刷供給體系質量作為主攻方向,顯著增強印刷業質量優勢。 (一)深化印刷業供給側結構性改革。辦好中國印刷業創新大會,引領全產業鏈供應鏈堅定正確發展方向,貫徹落實新發展理念,保障意識形態安全和文化安全,以改革創新塑造發展新優勢。加快新舊動能轉換,優化供給結構,改善供給質量,提升印刷供給體系對國內需求的適配性。推動金融資本支持印刷實體經濟。完善政策制度支撐,形成需求牽引供給、供給創造需求的更高水平動態平衡。 
(二)高水平保障重大任務和重點產品印制。落實意識形態工作責任制,強化政治自覺,加強組織領導,高質量做好領袖著作、黨的創新理論研究闡釋讀物、黨和國家重要文件文獻等重大主題出版物以及各級黨報黨刊、重點應急印刷品的印制工作。加強統籌協調,優化產能和時間配置,保質保量完成中小學教科書和高校思政課教材的印制任務。 
。ㄈM足人民群眾日益增長的多樣化需求。順應消費升級趨勢,以質量品牌為重點,培育擴大兒童圖畫書、個性化定制、創意設計、線上線下融合等新型印刷產品和服務供給,引導印刷業由生產加工向綜合服務加快轉變。謀劃布局全行業碳達峰、碳中和,推廣使用綠色環保低碳的新技術新工藝新材料,促進印刷服務消費向綠色、健康、安全發展。 三、大力推動關鍵核心技術創新 貫徹落實創新驅動發展戰略,堅持科技自立自強,推動用產學研開展協同創新,突破印刷業創新鏈瓶頸制約,不斷增強印刷業創新力和競爭力。 (一)打好關鍵核心技術攻堅戰。從當前急迫需要和長遠需求出發,集中優勢資源突破噴墨數字印刷噴頭、高端印刷裝備器材等關鍵核心技術裝備,實施關鍵核心技術攻關工程,解決一批“卡脖子”問題。瞄準全球印刷業升級方向,開展前瞻性、戰略性專題研究,組織實施若干重大基礎科技創新項目。加快建設一批印刷重點實驗室、技術中心、科研工作站等基礎技術平臺。 
。ǘ┩晟茀f同創新體制機制。強化企業創新主體地位,建立重大需求傳導機制,支持產業鏈供應鏈龍頭企業特別是國家印刷示范企業聯合高等院校、研究機構和上下游企業開展協同創新,支持中小企業開展特色創新,促進創新成果轉化。推進數字產業化和產業數字化,組織實施印刷智能制造示范工程,支持智能工廠和數字化車間建設,推動建設擴容印刷智能制造測試線。 
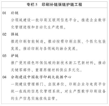
。ㄈ┓诸惒季纸ㄔO裝備器材創新高地。加快重大技術裝備工程化產業化突破,支持浙江(溫州、杭州)、北京、上海、廣東(廣州、東莞)建設印刷機械制造創新基地,陜西(渭南、西安)建設包裝印刷機械制造創新中心,天津、深圳建設印后裝備制造創新中心,河南(南陽)建設綠色版材創新中心,江蘇(蘇州、泰州)建設綠色原輔材料創新中心。加強統籌規劃,建設完善印刷裝備技術創新信息交流平臺。 四、穩步提升產業鏈供應鏈現代化水平 堅持自主可控、技術先進、安全高效,推動全印刷產業鏈供應鏈優化升級,推進產業基礎高級化、產業鏈現代化。 。ㄒ唬┡嘤龎汛簖堫^骨干企業。實施國家印刷示范企業培育工程,增強要素保障能力,培育壯大具有生態主導力和核心競爭力的“鏈主”或龍頭企業,培育壯大細分領域單項冠軍企業。支持中小企業向“專精特新”方向發展,培育壯大中小特色競爭企業。支持優質企業上市。實施產業鏈供應鏈質量提升行動,提高標準化精細化信息化管理水平,推動企業創品牌、提品質,加快高端化智能化綠色化發展。 。ǘ┙ㄔO先進產業集群。依托國家印刷示范企業、龍頭骨干企業、產業基地園區等優勢資源,在合理服務半徑內,加強產業鏈供應鏈合作協同,引導規劃建設數字印刷、印刷智能制造、印刷融合發展、印刷綠色發展、印刷裝備器材、印刷戰略新興等產業集群。健全產業集群組織管理和專業化推進機制,優化集群布局和結構調整,增強產業集群的規模優勢和比較優勢。 。ㄈ⿻惩óa業循環。實施全印刷補鏈強鏈護鏈工程,加強政策措施和市場機制的統籌協調,加快標準統一制定和應用升級,加強產業鏈供應鏈與創新鏈、資金鏈、信息鏈的深度融合,推動產業鏈供應鏈向專業化和價值鏈高端延伸。建設中國數字印刷大數據中心。發揮我國印刷業的規模優勢、配套優勢,形成供給有效、安全可靠的全印刷產業鏈供應鏈,提高服務效率和品質,為我國經濟內循環提供有力支撐。 
五、加快推進區域協調發展 貫徹區域協調發展戰略,深化落實北京、長三角、珠三角三個升級指南要求,引導支持各地出臺有關政策,形成特色鮮明、優勢互補,融合互動、全面升級的新型產業布局。 。ㄒ唬┙ㄔO京津冀協同發展先行區。緊貼保障首都核心功能任務要求,完善京津冀出版物印刷保障體系建設,發布三地出版物印刷協同保障企業名單。實現京津冀印刷資質互認,提升三地協同監管信息化水平。推動京津冀聯合出臺印刷業區域布局政策指引,建設認定一批協同發展先行示范基地,打造若干協同發展交流合作平臺。建設全國印刷業創意設計中心、印刷物流集散基地、新材料研發中心。 (二)建設長三角一體化創新高地。出臺長三角印刷業一體化發展升級的創新中心、先進產業集群和優勢企業名單。以上海為龍頭,引領科技創新和國際交往;以江蘇和浙江為重點,深化轉型升級和綠色發展;以安徽為支撐,加快產業承接和特色發展。推動長三角三省一市建立發展協商機制和資源對接平臺,統籌設計制度政策,打造一批區域創新發展集群,加快構建產業發展生態圈。 (三)建設珠三角印刷業高水平對外開放連接平臺。加強粵港澳用產學研協同發展,建設連接國內外的印刷業務信息服務系統,推動成立印刷標準化交流促進中心和印刷文化交流研究中心,培育數字印刷、印刷智能制造和印刷戰略新興等三類產業集群,鞏固提升珠三角九市印刷業比較優勢和綜合協同優勢。出臺珠三角印刷業對外開放連接平臺建設的核心單位名單和重點項目名單。 。ㄋ模┰鰪娞荻劝l展韌性。鼓勵支持西部地區發展數字印刷、紙包裝印刷、印刷裝備制造和印刷原輔材料,提升出版物印刷基礎發展水平。鼓勵支持東北地區發展出版物印刷、包裝印刷和印刷軟件服務,培育新興特色印刷。鼓勵支持中部地區建設一批中高端產業集群,積極承接優質印刷產業布局和轉移。鼓勵支持區域合作互助,推動東部龍頭骨干企業在東北地區和中西部地區投資興業,有效服務鄉村振興戰略。鼓勵支持革命老區、民族地區因地制宜發展特色印刷。鼓勵支持邊境地區建設區域性印刷業對外開放連接平臺。 六、全面提高對外開放合作水平 深化印刷業對外開放合作,加強安全保障,形成全印刷、高水平、可持續的對外開放新格局。 。ㄒ唬┙ㄔO國際印刷技術交流合作平臺。統籌推進各類開放平臺建設,鼓勵支持辦好北京國際印刷技術展覽會、中國國際全印展等重點展會,發揮珠三角對外開放連接平臺引領帶動作用,鼓勵支持行業協會、高等院校、研究機構和骨干企業共同打造高端合作交流平臺。鼓勵支持骨干企業參加世界大展。建立健全“一帶一路”印刷信息合作網絡,探索建設“一帶一路”印刷產能技術交流合作平臺。 。ǘ┨岣摺白叱鋈ァ焙汀耙M來”的質量水平。促進國內國際雙循環。支持龍頭骨干和特色印刷企業、印刷裝備器材企業走出去。支持兩岸四地印刷業深化合作,共同開拓國際市場。推動對外加工貿易高質量、差異化、創新性發展,拓展第三方市場合作。擴大先進技術和重要裝備進口,推動進口來源多元化,引導外資更多投向數字印刷和綠色原輔材料等領域,引導外資更多投向中西部地區。發展“走出去”和“引進來”的信息平臺。 (三)增強印刷領域國際話語權。加強產業發展與治理國際溝通交流,依托世界印刷與傳播論壇、亞太印刷技術論壇等國際組織,提出更多的中國方案,合力推動全球印刷業健康可持續發展。承擔好國際標準化組織印刷技術委員會秘書處及主席的工作。推動我國優勢印刷技術標準成為國際標準,弘揚傳播中華優秀印刷文化。建立健全安全審查和風險預警防范體系。 七、加強人才建設 貫徹落實新時代人才強國戰略,加強全印刷領域思想政治引領和專業素質提升,尊重勞動、尊重知識、尊重人才、尊重創造,建設愛黨報國、敬業奉獻、結構合理、能干善創的高素質人才隊伍。 (一)完善全印刷智庫建設。圍繞大局大事和重大需求,開展前瞻性、針對性、儲備性研究,建設特色鮮明、規模適度的印刷智庫。支持研究機構在決策咨詢、產業發展、標準制定等方面發揮更大作用,支持行業協會建設專題數據庫,支持高等院校建設相關實驗室,支持骨干企業興辦技術研究應用基地。培育具有國際影響力的印刷智庫。建立運行規范、充滿活力、監管有力的智庫管理體制。 
(二)健全人才評價和評獎體系。弘揚勞模精神、勞動精神、工匠精神,弘揚科學家精神、企業家精神,突出正確導向、創新價值、優質質量、實效貢獻,完善人才評價評獎和激勵機制。選好用好領軍人才和專家隊伍,拓展全國印刷行業職業技能大賽內容領域,做好印刷工程系列專業技術職稱評審和印刷行業職業技能等級認證工作。組織好中國出版政府獎印刷復制獎、畢昇印刷技術獎、中華印制大獎等評獎工作。 (三)強化技能應用型人才培養。推動出臺技術工人思想引領、素質提升、建功立業等改革措施,大力培養和壯大青年技術人才隊伍,完善和落實技術工人評價、考核機制,提高待遇水平,暢通職業發展通道。創新和完善職業教育模式,深化產教融合、校企合作,鼓勵企業參與或舉辦職業技術教育,探索中國特色學徒制,為高技能青年人才成長創造條件。 八、強化規劃部署實施 。ㄒ唬┘訌娊M織協調。加強黨對印刷工作的全面領導,統籌各地職能部門和發展改革、科技、工信、財政等部門出臺完善有關政策舉措,構建規劃與政策協調聯動機制。發揮管理部門、行業協會、市場主體、研究機構、高等院校和傳媒平臺作用,形成發展合力。 。ǘ┥罨袠I治理。提升全行業治理體系和治理能力現代化水平,落實“放管服”改革任務,制定修訂相關法規規章,實施管理制度改革試點,著力釋放和激發市場主體活力。加強意識形態管理,實施全過程監管,提升信息化監管水平。組織開展雙隨機抽查和“3·15”質檢活動。指導行業協會加強行業自律。 。ㄈ┳龊帽O測評估。明確重點任務的責任主體,推動出臺具體實施方案,細化時間表和路線圖。對規劃實施情況進行動態監測評估,強化督促檢查,不斷調整完善,確保發展目標和各項重點任務落到實處。
|